彻底玩完,Claude上实名制验证,未成年人禁止使用?
彻底玩完,Claude上实名制验证,未成年人禁止使用?
就在昨天,Claude更新了支持文档,宣布在 Claude 平台上正式引入身份验证机制

Anthropic这一轮的身份验证,其实不是一件事,是好几件事叠在一起。
第一层:年龄验证
2026年4月12日前后,大量用户反映账号被锁,系统判定他们"可能是未成年人"。当时Anthropic的官方说法是:他们要求所有用户年满18岁,如果App Store或Play Store的账号信息显示用户可能未成年,就会触发验证流程。
验证通过Yoti完成。选项有三个:上传政府颁发的ID(护照、驾照)、人脸扫描、或者其他生物特征验证。 30天内完成,否则账号永久锁定。

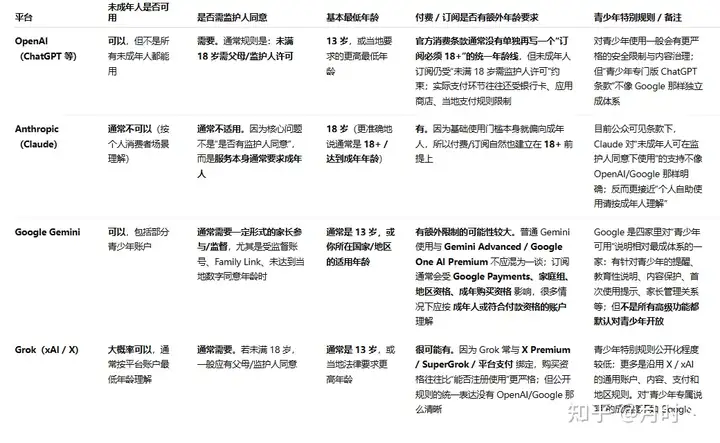
而现在即使你验证成功了,只要是未成年人也可能会被封禁Claude账号

通过对比调查,可以看到国外四家主流AI大厂中,目前只有Anthropic的Claude是对未成年进行限制的,即使是监护人同意也无济于事。

可以说给未成年人当头一棒了!
第二层:Persona身份验证
这个更早一些。Anthropic在部分使用场景下,启用了由Persona支持的身份验证机制——同样要求提交政府颁发的ID。官方理由是:防止滥用、执行使用政策、履行法律义务。
Persona是Peter Thiel旗下投资的公司,做企业级KYC(了解你的客户)验证的。Discord最近也用了它,在英国引发了大规模用户抗议。
第三层:手机号验证
注册Claude账号必须绑定手机号。中国大陆手机号不被支持。
GitHub上的Claude Code仓库里,关于手机验证失败的bug issue已经开了好几个——#34780、#34229、#39577,每一个下面都有一堆国际用户在说"我的号码不行"。
这三层叠在一起,结果就是:一个中国用户,想正常用Claude,需要一个境外手机号注册,需要一张境外信用卡付费,现在还可能需要把护照扫描件发给一个英国公司。
因此,接下来你可能大概率会看到下面的验证弹窗

但这只是表面
真正的问题,在2025年9月5日就已经说清楚了。
那天,Anthropic更新了服务条款,正式宣布:禁止"中国控制的公司"使用Claude的所有服务,包括API和Web产品。

定义很具体:中国实体持股比例达到或超过50%的公司,无论这家公司在哪个国家注册、在哪里运营,都在禁止范围内。同样被禁的还有俄罗斯、伊朗、朝鲜控制的公司。
Anthropic的官方理由是:“legal, regulatory, and security risks”(法律、监管和安全风险),以及防止"authoritarian regimes"(威权政权)获取前沿AI模型。
这句话说得很直接。
然后到了2026年3月,Claude Code在中国开发者圈子里掀起了一波封号潮。很多人用了几天,突然收到"Your account has been disabled"。
有人做了实验,记录了从注册到封号的完整过程——结论是:IP纯净度是关键变量,但即使IP干净,也不能保证账号安全。
这不是bug,这是政策在执行。
这道门,到底在筛什么
我想说一个可能有点刺耳的判断。
Claude的这一系列身份验证,表面上是反作弊、防滥用、保护未成年人。但实际上,它在做一件更根本的事:重新定义谁有资格用Claude。
-
手机号验证,筛掉了没有境外号码的人。
-
信用卡验证,筛掉了没有境外支付方式的人。
-
Persona/Yoti验证,筛掉了不愿意或无法提交政府ID的人。
-
9月5日的政策,直接筛掉了中国控制公司的所有员工。
每一道门,都在缩小"有资格用Claude"的人群范围。
这不是阴谋论。这是Anthropic在公开文件里写清楚的政策方向。他们认为,某些人、某些公司、某些国家,不应该获得前沿AI模型的访问权。
你可以同意这个判断,也可以不同意。但你得知道这件事正在发生。
因为这不只是Claude的问题。OpenAI在做同样的事,用的是同一家Persona。整个美国AI行业,正在用身份验证这个工具,重新划定AI访问权的边界。
最后有话说
如果你的账号被Yoti年龄验证锁定了:Anthropic给了30天的申诉窗口。可以发邮件到support@anthropic.com,说明情况,附上年龄证明。有用户反映申诉成功率还可以,但需要等。
如果你是个人用户,想继续用Claude:境外手机号(Google Voice或其他虚拟号)+ 境外支付方式,是目前最稳的组合。但要注意,Anthropic的风控在持续收紧,今天能用的方法,不保证三个月后还能用。
如果你是公司用户,且公司有中国股东:这个情况比较复杂。Anthropic的政策是看控股比例,不是看注册地。如果中国实体持股超过50%,理论上已经在禁止范围内了。建议认真看一下服务条款,不要等到封号了再处理。
Claude在某些任务上确实有优势,但它不是唯一的选择。
可以看看OpenAI、Gemini、Grok等国内外的,如果你需要国外AI代充服务的话,可以看一下往期文章,或者联系YueShiwa!!
GPT Plus升级失败?没有虚拟卡、海外信用卡怎么办?全新技术实现24小时自助直充升级GPT
说到底,这件事让我想到一个问题:当一个工具开始要求你证明自己是谁,它还是工具吗?
还是说,它已经变成了一扇门。
往期文章👇
AI完成任务太耗时?想要摸鱼却又怕耽误时间,于是我做了个AI任务完成提醒器
教你在国内用一个套餐同时体验到Claude Code+Codex两大AI编程助手
最后感谢大家能够看到文章的最后,如果你觉得这篇文章对你有启发或者帮助,不妨点个关注,你的支持将是我最大的动力,我们下次见!










